Product Summary
The TDA2030A is a monolithic IC in Pentawatt package intended for use as low frequency class AB amplifier. With VS max = 44V it is particularly suited for more reliable applications without regulated supply and for 35W driver circuits using low-cost complementary pairs. The TDA2030A provides high output current and has very low harmonic and cross-over distortion. Further the device incorporates a short circuit protection system comprising an arrangement for automatically limiting the dissipated power so as to keep the working point of the output transistors within their safe operating area. A conventional thermal shut-down system is also included.
Parametrics
TDA2030A absolute maximum ratings: (1)Rth (j-case) Thermal Resistance Junction-case Max: 3 ℃/W; (2)Vs Supply Voltage: ± 22 V; (3)Vi Differential Input Voltage: ± 15 V; (4)Io Peak Output Current (internally limited): 3.5 A; (5)Ptot Total Power Dissipation at Tcase = 90 ℃: 20 W; (6)Tstg, Tj Storage and Junction Temperature: – 40 to + 150 ℃.
Features
TDA2030A features: (1)Supply Voltage Vs ±6 to ±22 V; (2)Quiescent Drain Current IQ 50 to 80 mA; (3)Input Bias Current II(BIAS) 0.2 to 2 μA; (4)Input Offset Voltage VI(OFF) ±2 to ±20 mV; (5)Input Offset Current II(OFF) Vs=±22V to ±200 nA; (6)Power Bandwidth BW POUT =15W,RL=4Ω 100 KHz.
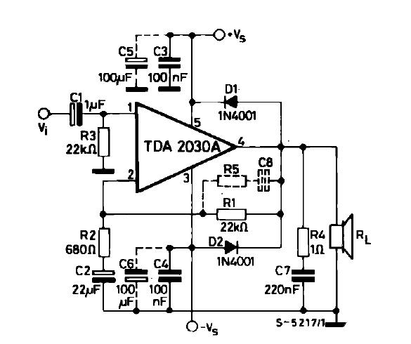
Diagrams

| Image | Part No | Mfg | Description | ![]() |
Pricing (USD) |
Quantity | ||||||||||||
|---|---|---|---|---|---|---|---|---|---|---|---|---|---|---|---|---|---|---|
![]() |
![]() TDA2030A |
![]() Other |
![]() |
![]() Data Sheet |
![]() Negotiable |
|
||||||||||||
![]() |
![]() TDA2030AH |
![]() STMicroelectronics |
![]() Audio Amplifiers 18W Hi-Fi Amplifier |
![]() Data Sheet |
![]() Negotiable |
|
||||||||||||
![]() |
![]() TDA2030AV |
![]() STMicroelectronics |
![]() Audio Amplifiers 18W Hi-Fi Amplifier |
![]() Data Sheet |
![]()
|
|
||||||||||||
![]() |
![]() TDA2030AV/MOR |
![]() Other |
![]() |
![]() Data Sheet |
![]() Negotiable |
|
||||||||||||
(China (Mainland))










