Product Summary
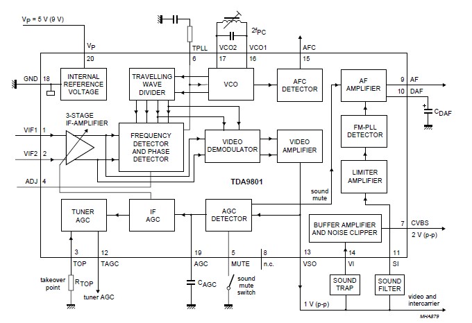
The TDA9801T Single standard VIF-PLL demodulator and FM-PLL detector is a monolithic integrated circuit for vision and sound IF signal processing in TV and VTR sets and multimedia front-ends.
Parametrics
TDA9801T absolute maximum ratings: (1)VP supply voltage IP = 70 mA; Tamb = 70 ℃; maximum chip temperature 128 ℃: 0 to 9.9 V; (2)Vn: voltage on pins VIF1, VIF2, AFC and AGC 0 to VP V; voltage on pin TAGC: 13.2 V; (3)tsc(max), maximum short-circuit time to ground or VP: 10 s; (4)Tstg, storage temperature: -25 +150 ℃; (5)Tamb, ambient temperature: -20 +70 ℃; (6)Ves, electrostatic handling voltage: -300 to +300 V.
Features
TDA9801T features: (1)Suitable for negative vision modulation; (2)Applicable for IF frequencies of 38.9, 45.75 and 58.75 MHz; (3)Gain controlled wide-band Vision Intermediate Frequency (VIF) amplifier (AC-coupled); (4)True synchronous demodulation with active carrier regeneration (ultra-linear demodulation, good intermodulation figures, reduced harmonics and excellent pulse response); (5)Peak sync pulse AGC; (6)Video amplifier to match sound trap and sound filter; (7)AGC output voltage for tuner with fixed resistor for takeover point setting; (8)AFC detector without extra reference circuit; (9)Alignment-free FM-PLL detector with high linearity; (10)Stabilizer circuit for ripple rejection and to achieve constant output signals; (11)5 to 9 V positive supply voltage range; (12)Low power consumption of 300 mW at 5 V supply voltage.
Diagrams

| Image | Part No | Mfg | Description | ![]() |
Pricing (USD) |
Quantity | ||||
|---|---|---|---|---|---|---|---|---|---|---|
![]() |
![]() TDA9801T/V1,118 |
![]() NXP Semiconductors |
![]() RF Wireless Misc VIFPLL DEN/FMPLL DET |
![]() Data Sheet |
![]() Negotiable |
|
||||
![]() |
![]() TDA9801TD-T |
![]() NXP Semiconductors |
![]() RF Wireless Misc VIFPLL DEN/FMPLL DET |
![]() Data Sheet |
![]() Negotiable |
|
||||
(China (Mainland))









